无源晶振crystal和有源晶振oscillator的区别
无源晶振crystal和有源晶振oscillator的区别
晶振从材质上可以分为石英晶振和陶瓷晶振两大类,而从属性上可以分为无源晶振(crystal,晶体)和有源晶振(oscillator,振荡器)。石英晶振和陶瓷晶振从外观上非常利于区分,毕竟也是两种完全不一样的材质。而无源晶振和有源晶振有时候让人傻傻分不清。
1 晶振的用途
作为时钟参考源
在数字电路中,晶振的基本作用是提供一个时序控制的标准时刻。数字电路的工作是根据电路设计,在某个时刻专门完成特定的任务,如果没有一个时序控制的标准时刻,整个数字电路就会逻辑错乱,任何指令无法进行。
晶振则为系统提供基本的时钟信号。通常一个系统共用一个晶振,便于各部分保持同步。有些通讯系统的基频和射频使用不同的晶振,而通过电子调整频率的方法可以保持同步。
提供基准频率
晶振具有非常好的频率稳定性和抗外界干扰的能力,通过基准频率来控制电路中的频率准确性。
同时,它还是时钟电路中最重要的部件,比如向显卡、网卡、WIFI模组、蓝牙模组、GPS等配件的各部分提供基准频率,就像一把标尺。因为工作频率不稳定会造成相关设备工作频率不稳定,比如发生显卡不显彩,网卡不联网,网络掉线等不良现象。
用于驱动芯片
晶振之所以能当为频率元器件,是基于他的压电效应特性。
在晶片的两个极上加一电场,会使晶体产生机械变形。在石英晶片上加上交变电压,晶体就会产生机械振动,同时机械变形振动又会产生交变电场,虽然这种交变电场的电压极其微弱,但其振动频率是十分稳定的。当外加交变电压的频率与晶体的固有频率(由晶片的尺寸和形状决定)相等时,机械振动的幅度将急剧增加,这种现象称为“压电谐振”。
时钟芯片是以输入频率信号做基础,再依此作除频、倍频、PLL等,产生出芯片与PCB板各部分所需的频率。它的输出频率稳定程度是由输入频率决定的。因此,时钟芯片要想获取到精确、稳定的输出,就需要精确、稳定的输入,这就需要用到晶振。晶振的品质及与外接电容的匹配关系则直接决定了晶振的工作状态。
2 有源晶振
有源晶振(简称晶振)一般是4个脚的封装。是一个完整的振荡器,其中除了石英晶体外,还有晶体管和阻容元件,因此体积较大,只需要电源就可输出比较好的波形。
其中有两个是电源引脚,另一个是振荡信号输出引脚,剩下一个是悬空的(VCC电压、GND地、OUT时钟信号输出、NC空脚)。信号输出引脚可以直接输出给单片机。
有源晶振不需要CPU的内部振荡器,信号稳定,质量较好,而且连接方式比较简单(主要做好电源滤波,通常使用一个电容和电感构成滤波网络,输出端用一个小阻值的电阻过滤信号即可),不需要复杂的配置电路。
3 无源晶振
无源晶振是有2个引脚的无极性元件,需要借助于专门的时钟电路和起振电容配合才能产生振荡信号,自身无法振荡起来。
无源晶振信号质量较差,通常需要精确匹配外围电路(用于信号匹配的电容、电感、电阻等),更换不同频率的晶体时周边配置电路也需要做相应的调整。
一般建议采用精度较高的石英晶体,尽可能不要采用精度低的陶瓷晶体。
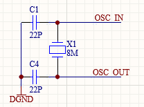
常用电路搭建。
以stm32:STM32 stuff - GitCode单片机为例,其OSC_IN和OSC_OUT是外部时钟源HSE的输入引脚,STM32的HSE时钟可以使用晶体或者晶振提供时钟源:
4 有源晶振和无源晶振的区别
- 有源晶振比较贵,但是有源晶振自身就能振动。而无论是无源晶振,还是有源晶振,都有自身的优点和缺点所在,若考虑产品成本,建议可以选择无源晶振电路。若考虑产品性能,建议使用有源晶振电路,省时方便也能保证产品性能。
- 无源晶振最高精度为5ppm,而有源晶振的精度则可以达到0.1ppm。精度越高,频率稳定性也更好。有源晶振在稳定性上要胜过无源晶振,但也有自身小小的缺陷,有源晶振的信号电平是固定的,所以需要选择好合适的输出电平,灵活性较差。
- 有源晶振一般4个脚,电源、接地、信号输出端、空脚,有个点标记为1脚,按逆时针(管脚向下)分别为2、3、4。
- 无源晶振有2个引脚,需要借助于外部的时钟电路(接到主IC内部的振荡电路)才能产生振荡信号,自身无法振荡。





